产品项目
液冷负载:30kw机架式液冷负载(可多台并联)
一.产品概述
随着万物互联时代的到来,数据中心能耗问题日益凸显,为了实现碳中和的目标,采用液冷技术的绿色数据中心已经得到越来越多的关注和应用。凯翔科技为绿色数据中心研发的液冷式负载,大幅降低了功耗,具有无音、热量传导快、恒功率、交直流通用等优势,为用户提供了一种更加节能高效的解决方案。
模拟负载设备主要有自冷、风冷、水冷等散热方式。水冷式负载以高比热容的液体取代空气作为冷媒,为发热的功耗组件进行散热。
相比于常见的风冷式负载,水冷式负载功耗更低、噪音更小,适用于对能耗、静音要求较高的数据中心等场合,可对机房电源、UPS、应急电源、发电机组等关键电源设备进行测试、验收、维护。
二.应用领域
数字化趋势带来全球数据中心的建设热潮,由于数据中心属于能源密集型单位,能源成本是数据中心的主要开支项目。当前,全球数据中心的每年耗电量,约占全球用电总量的1.5%。因此,对未来数据中心的能源效率指标PUE 的要求也与日俱增。
谷歌、微软、阿里巴巴、腾讯等全球云计算巨头,都在积极推动数据中心采取水冷散热,从而大幅降低能耗。服务器的水冷化趋势日益明显。
作为数据中心、网络机房的重要检测设备,模拟负载装置、机架式假负载可以对机房电源、UPS、应急电源、发电机组等关键电源设备进行测试、验收和日常维护,一方面模拟用电负载,检测电源系统的稳定性和可靠性,另一方面模拟热源,检测制冷系统的效果。
随着数据中心的水冷化,作为模拟装置的负载也需要作出相应变化,水冷式负载可以完美模拟出水冷式服务器的工作状态,从而科学评估验证电源系统和制冷系统。
除数据中心外,在全球节能减排压力下,科研院所、通信设施、军工装备、航空航天、工业企业、轨道交通等众多领域,都出现了水冷化降耗的趋势,水冷式负载在这些行业可发挥重要作用。
三.对比优势
超静音:采用液冷散热,无需风扇,同等散热条件下,不产生吵人噪音,营造安静舒适的工作环境;冷却快:液体热传导能力是空气的25倍,散热效率更高,工作温度更低,元件损耗低于风冷负载,寿命更长久,还可节省耗电量30%-50%;
模拟真实工况:与液冷数据中心更匹配,可模拟验证机房服务器的实际发热情况、制冷效果、电源带载能力、线路可靠性,模拟实际流阻等;
扩展性:可多台机架式模块并联成机柜式负载使用,还可多机柜并联,组成任意功率。块之间采用标准接口,扩展升级便利;交直流通用:交流/直流电源均可测试,适用性广,1W步进值可调,满足各种形式、不同功率的机房电源测试:状态监控:可通过液晶屏显示进出水压力、进出水温度、流量、水箱温度、报警等信息和参数,实时掌控工作动态。
四.显示界面

※负载测试:可任意组合加载开关,模拟机房服务器实际发热情况、制冷效果、电源带载能力、线路可靠性等。
※控制方式:负载配有多个档位开关,可通过档位开关控制加/减载功率。
※温度保护:负载温度超过设定安全阈值时,声光报警提示。
※监控功能:设备可选配液晶显示屏,进出口、温度、流量、报警信息等都可在液晶屏上显示。
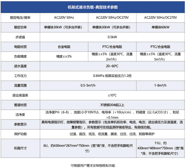
典型参数






